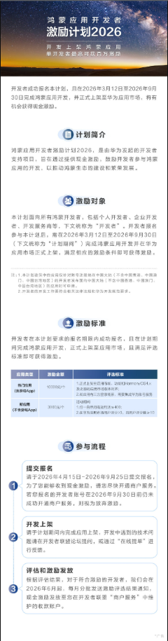
【御龙天下科技消息】4月16日,华为正式启动“鸿蒙应用开发者激励计划2026”,旨在通过现金激励鼓励开发者参与鸿蒙应用开发,推动鸿蒙生态持续繁荣。根据计划,开发者在2026年3月12日至9月30日期间完成鸿蒙应用开发并正式上架至华为应用市场,满足相应评选标准即可获得激励,其中热门应用(含游戏App)每款可获得10000元现金激励,新应用(不含游戏App)每款可获得3000元现金激励。

华为
此次激励计划面向所有鸿蒙开发者,包括个人开发者、企业开发者、开发服务商等,要求开发者账号注册地在中国大陆(不含港澳台地区),应用面向中国大陆市场发布,且开发工作须符合相关法律法规和华为开发规范。

对于热门应用,要求正式上架至应用市场,功能与HarmonyOS 4.x及之前的应用市场版本对齐,若应用有三方登录场景还需集成华为账号服务。新应用则要求在计划期间的任一自然月有效月活达到400以上,且在华为应用市场用户评分大于3分、用户评分数不低于10条。
本次激励计划的参与流程分为三步。开发者须于2026年4月15日至9月25日期间提交报名,并尽快开通商户服务——若在2026年9月30日前仍未成功开通,则视为放弃激励。随后在计划期间内完成应用开发与上架,遇到技术问题可在开发者联盟论坛提问或通过在线提单反馈。华为将从2026年6月起,每月分批发送激励评选结果通知,现金激励将发放至开发者在开发者联盟“商户服务”中维护的收款账户。
想跟美女Sashimi一起玩,想知道最新资讯与赛程,敬请锁定EV扑克官网(www.evp86.com)。看牌手痒玩EV扑克,每日多场免费赛奖励高达20w,现在注册EV扑克(evp86.com)额外加赠8张幸运赛门票最高奖励1500倍 ! 立即注册加入EV扑克与全球玩家一起同乐。
EV扑克|EV扑克官网|EV扑克下载|EV扑克电脑版|EV扑克娱乐场|EV扑克小游戏——EV扑克导航(www.evpks.com)
EV扑克|EV扑克官网|EV扑克娱乐场|EV扑克保险|EV扑克娱乐场|EV扑克游戏网址发布页——EV扑克下载(www.evp86.com)
EV扑克小游戏|EV扑克小游戏官网|EV扑克小游戏下载——EV扑克小游戏(www.evpkgames.com)
EV扑克电脑版网址:www.evpk88.com
EV扑克GG官方:www.evpk68.com
EV扑克官网:www.evpukes.com
EV扑克娱乐场 https://www.evpkcasino.com
GG扑克小游戏 https://www.ggpkcasino.com




